公司新闻
工信部公布车联网试点项目名单!数字认证4项入选
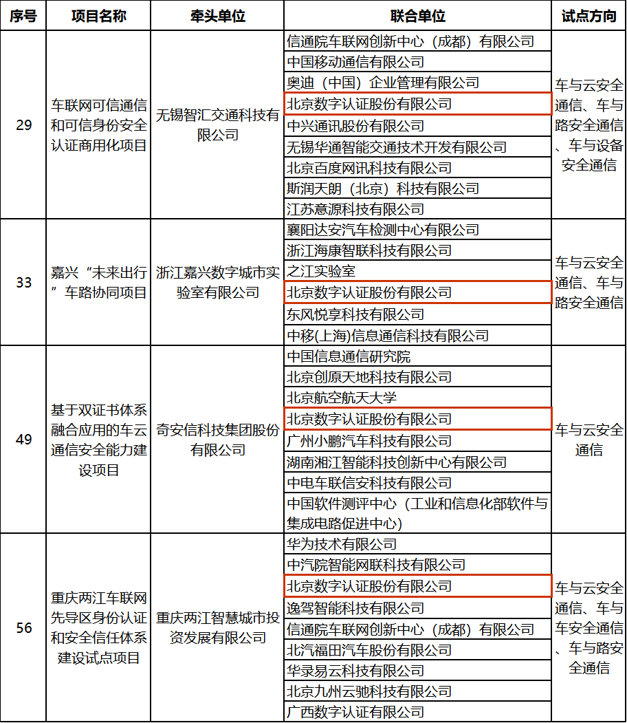
近日,工业和信息化部正式公布了车联网身份认证和安全信任试点项目名单。北京数字认证股份有限公司(简称“数字认证”)作为国内领先的网络信任与数字安全服务提供商,共参与4个试点项目组队申报并成功入围。这4个试点项目分别在无锡、重庆两江、长沙和嘉兴四个国家级车联网先导区开展。
车联网身份认证和安全信任试点项目,是根据《工业和信息化部办公厅关于开展车联网身份认证和安全信任试点工作的通知》(工信厅网安函〔2021〕148号),由工业和信息化部组织并开展实施。项目以车与云安全通信、车与车安全通信、车与路安全通信、车与设备安全通信为四个试点方向,旨在构建车联网身份认证和安全信任体系,推动商用密码应用,保障蜂窝车联网(C-V2X)通信安全。
以密码技术为核心,数字认证构建的车联网身份认证和安全信任体系,可以为车载设备、路侧设备、云服务平台及其他V2X通信参与方,提供数字证书服务、CRL下载、证书链下载、证书吊销、签名验签和加密解密等服务,实现车与云、车与车、车与路车联网应用场景下的安全认证、安全通信和隐私保护等安全需求,保障V2X车联网消息的真实性、完整性和可追溯性,推进试点城市车联网网络安全保障能力建设。 在试点项目中,数字认证车联网身份认证和安全信任体系还将接入相关车联网安全信任根以及工业和信息化部车联网安全信任根管理平台,开展跨信任域的身份认证服务,保障跨域多类路侧设备与车辆的车路安全通信,构建车与车、车与路的通信安全保障能力,全面满足智能网联汽车的信息安全需求。
作为中国智能网联汽车产业创新联盟成员单位、IMT-2020(5G)推进组蜂窝车联工作组(C-V2X工作组)成员单位,数字认证一直高度关注车联网创新发展,致力于用电子认证技术解决车联网核心安全问题,并积极参与车联网及V2X领域商用密码应用标准及网络信任体系建设工作:
01 作为工信部指导的“新四跨”互联互通应用示范活动CA平台牵头单位之一,在全国两地三中心搭建了完备的C-V2X安全证书服务平台,并成功完成了C-V2X安全身份认证体系的跨域互认大规模测试。
02 与车联网产业链相关机构和单位一起,共同承担《车联网密码应用白皮书》的编制工作,从车联云平台、业务应用、数据安全等方面,推进车联网密码应用技术体系与标准体系的形成。
03 牵头制定首个车联网商用密码行业标准《C-V2X车联网证书策略与认证业务声明框架》,填补C-V2X车联网商用密码行业标准空白,为国家密码管理局组织开展C-V2X车联网电子认证服务能力评估提供依据。同时,作为牵头和主要参与单位,完成了密标委研究课题《车联网密码应用标准体系研究》、CCSA行业标准《基于LTE车联网无线通信 安全证书管理系统技术要求》等多项课题与标准的研究工作。
本次试点项目对于提升车联网产业网络安全防护能力、突破关键技术瓶颈、助力车联网快速落地,具有重要的推进作用。数字认证将积极顺应国家政策导向,携手车联网产业链相关合作伙伴,继续推进车联网网络安全保障能力建设,为车联网C-V2X通信安全护航。













